Tester NAMUR kontaktů
Tento tester jsem se rozhodl vyrobyt pro potřeby testování v mé stávající práci. Jedná se o tester jak mechanických spínačů tak ,a to hlavně, spínačů typu NAMUR.
Krátce o spínači typu NAMUR :
NAMUR spínač je spínací prvek určený převážně do nebezpečných prostředí jako je ATEX Exia nebo Hazardous area. V podstatě jde o to, aby v přpadě jiskrově bezpečného obvodu (Exia) netekl přes spínač náboj, který může způsobit explozi ve výbušném prostředí. Je tedy omezen protéjací proud, v prvé řadě maximálním napětí (u NAMUR typicky 8.2VDC) a také omezení proudu rezistory – náhradní schéma NAMUR spínače.

Jak je vidět v náhradním schématu, při vypnutém stav má spínač odpor 11kOhm, při sepnutém pak 1kOhm. Ohrana tedy spočívá jak v proudu tak v tom, že je možno detekovat poruchy – přerušení/zkraz obvodu, k tomuto účelu slouží speciální bariéry, které mají třeba reléový výstup(už v bezpečném prostředí, v rozvaděčí) a dokáži rozeznat i poruchové stavy NAMUR spínačů.
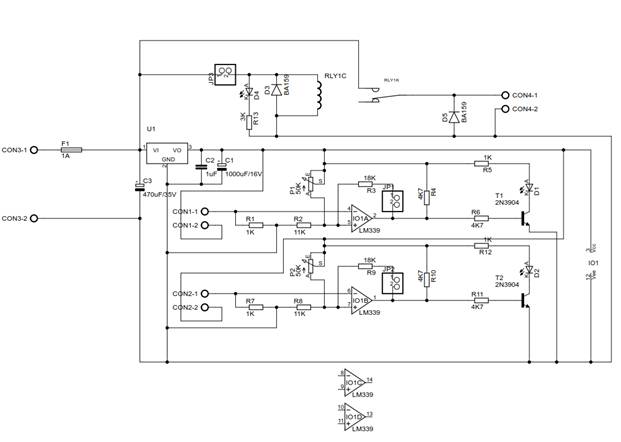
Zpět k testeru, tento tester tedy slouží k vizuálnímu otestování NAMUR spínačů (pro 2 spínače zároveń), jde o komparátor, který pracuje s odporem NAMUR spínače a v případě změně proudu(sepnutí/rozepnutí NAMUR) se výtup překlopí. Základem obvodu je komparační obvod LM339 u neho jsem použil dva komparátory(ze 4). Napětí pro testování jsem zvolil 5VDC. Jelikož jde o testování koncových spínačů u ventilů/klapek, do obvodu jsem přidal relé pro spínání solenoidu. Napájecí napětí celého zařízení je 24VDC.
Zde je schéma obvodu :
DPS - strana spojů
DPS Layout
Fotky testeru :






|